从服务内容来解读淘宝代运营究竟是什么意思
发布日期:2017-11-29 13:36 作者:易亚网络
淘宝代运营,这是这几年来电子商务这一块新兴的一个行业名词了。但是很多淘宝天猫的从业者并不是很了解这一块,那么今天我就来和大家说一说我所了解的淘宝代运营究竟是怎么一回事。
关于淘宝代运营这个词,其实是等同于淘宝托管、网店托管、网店代运营等等这些词,顾名思义,就是做淘宝的代理运营。而这个行业的专业解释是这样的:淘宝商家把店铺日常经营、管理、营销、推广的工作委托给专业的淘宝代运营公司,由具备丰富的开店经验,并经过严格培训的淘宝运营人员为卖家全天候经营淘宝网店,有效的提高网店的成交量,快捷、专业、安全的提升店铺的核心竞争优势,卖家把店铺委托给专业的淘宝代运营公司后,只需负责发货等简单的工作,其它工作都由代运营公司操劳。
这个解释是什么意思呢,用简单的话来形容就是,店铺的销售客服、美工装修、标题优化、直通车、营销策划等工作环节交给淘宝网店代运营公司管理,由代运营公司的专业人员对店铺进行资质审核后,在不违反淘宝规则的前提下,采取适合店铺及产品的推广营销手段,有效提升店铺流量、转化率、平台综合竞争力等。
把你的店铺,交给一些专业的,懂网店运营的人替你运营,帮你维护打理网店相关的技术性问题。就好像你买了一俩车,维修保养这种事情,要交给4S店的人来做,这样你的车才能更好更舒适的驾驶。
那么代运营具体的工作都是做哪些呢?这里我用青岛易亚网络公司的淘宝代运营服务内容来做讲解。
首先第一点是店铺基础准备,巧妇难为无米之炊,既然要做淘宝代运营,那么一个淘宝网店是必须要有的。如果您是一个已经拥有淘宝网店或天猫网店等等或者京东店铺也好,这一步您可以跳过。如果您是一个准备做淘宝这一块,还没有网店的话,那么正好适合这第一步的服务:店铺基础准备
当第一步完成之后,接下来要做的是什么?毫无疑问,是店铺美工装修。一个装修精美的店铺和一个没有装修的low店,就好比一个是大商场里的装修华丽大气上档次的品牌专卖店与步行街夜市的路边地摊的差距,不可同日而语。店铺首页是否精美吸引人,产品详情页是否一目了然,影响的不仅仅是美观因素,更对店铺流量的转化起着极大的作用。这就是青岛易亚网络淘宝代运营服务的第二项:视觉设计
店铺也有了,装修也做好了,剩下该干什么了?当然是让大家知道你开店了,坐等客从天上来的事情是不存在的,所以实体店开门还要搞个剪彩仪式,敲锣打鼓摆招牌,网店竞争对手那么多就更要打广告宣传店铺了。广告怎么打?运营呗,直通车、活动、站外推广等等,都是必不可少的。第三项服务内容:营销推广
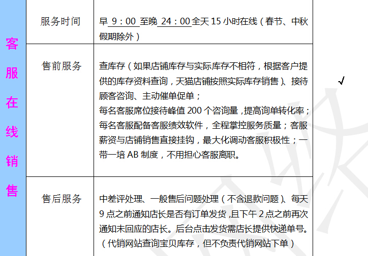
广告也打了,流量也来了,客人源源不绝的进入你的店铺,看上了你的宝贝,自然就会交钱买货。但是万一有客人还有顾虑,担心产品问题或者送货问题,想找个人问问,要是找不到人这怎么办呢?掌柜的每天要考虑进货发货,不能蹲在店里看店吧,当然是要给店铺配备上营业员导购啦,这就是我们必不可少的客服人员了。如果说店铺流量转化看什么,一看产品、二看装修、三看客服。一个好的客服,必然能极大的提高店铺销售额,就犹如实体店里的营业员笑脸相迎,妙语连篇,那这家店必然生意十分火爆,而反过来营业员爱理不理,一会就找不到人,回答个问题颠三倒四,错误连篇,客户肯定没有心思在店里买东西了。这就是淘宝代运营服务的第四项:优秀客服

那么说了淘宝代运营的服务,它到底好在哪里呢,比起自建团队优势又是什么呢?我们就说一说青岛易亚网络淘宝代运营公司的优势,
例如青岛易亚网络,我们的优势就在于有着实力相当雄厚的专业技术团队,为商家提供专业而高转化率的实操经验,并且不用商家花费大量的时间和精力去管理店铺,只需轻松的管理发货这块;而且淘宝代运营公司能在最短的时间内提高店铺的流量,增加收入,这样在这个时间就是金钱的社会里面,这就是一种最好的节约成本的方式。
成熟的团队
很多自建团队的公司都失败了,原因非常简单:团队成员没有合作基础,从陌生的磨合到彼此配合默契,打造一个成熟的团队至少需要2年以上的时间,而互联网的进程日新月异,市场不会给你时间去打造团队。一个成熟的团队能帮您节省掉大部分的时间成本,留出更多的时间和财力去做市场营销,从而赢得更多的市场机遇。
强大的品牌传播
依赖互联网强大传播力量,轻松打造网络知名品牌、快速提升品牌知名度和影响力。
更密集的客流量
助卖家从百万网店卖家中脱颖而出,被搜索几率无可匹敌,迅速吸引买家注意,带来海量浏览量。
进销存管理明细
独有的店铺销售数据报表,随时掌握店铺销量及进销存管理。账务明细,利润结算,一步搞定。
个性化促销方案
根淘宝网店的实际情况,经常性的策划满就送、套餐优惠等多种个性化促销方案。
说了这么多,淘宝代运营服务内容的框架和其优势大概也就出来了,当然了更多细节还需要卖家与代运营公司之间紧密的互相配合,才能让店铺更好的发展。
最后提醒大家,淘宝代运营行业鱼龙混杂,行业内出许多低素质工作室和企业,切莫相信纯提点、保销量等诈骗型合作模式,代运营本身是提供专业技术型服务,并不是销售公司。商家选择代运营服务公司需谨慎,认真审核代运营公司的行业资质。